728x90
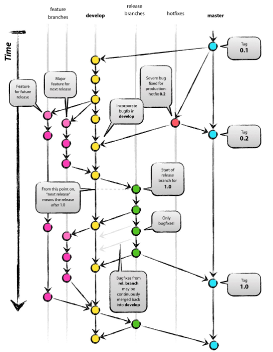
Git Flow 전략
- 각 용도에 맞게 main(master), develop, feature, release, hotfix 브랜치를 분리해서 사용
- 명확한 릴리즈 기간과 주기적인 버전이 정해진 프로덕트를 개발하는 환경에 적합
- 릴리즈 버전 관리를 위한 release 브랜치를 따로 관리하기 때문에, 특정 버전에 대한 유지보수 기간이 길고, 여러 버전을 동시에 관리해야 할 필요가 있을때 유용함
- 2, 3과 같은 장점 때문에 소규모 팀보다는 규모가 있는 팀에 더 어울림
- (https://sungjk.github.io/2023/02/20/branch-strategy.html 참고)

Git-flow에는 5가지 종류의 브랜치가 존재합니다. 항상 유지되는 메인 브랜치들(master, develop)과 일정 기간 동안만 유지되는 보조 브랜치들(feature, release, hotfix)이 있습니다.
- master : 제품으로 출시될 수 있는 브랜치
- develop : 다음 출시 버전을 개발하는 브랜치
- feature : 기능을 개발하는 브랜치
- release : 이번 출시 버전을 준비하는 브랜치
- hotfix : 출시 버전에서 발생한 버그를 수정 하는 브랜치
우린 Git-flow를 사용하고 있어요 | 우아한형제들 기술블로그
부가설명
- release branches : 안정화 위주로 => 이후에 공식 배포
- check out => master branch => 여기서는 작업을 하면 안된다.
- (check out은 탐색기 폴더에서 마우스 오른쪽 -> checkout, develop => OK)
728x90
'GIT' 카테고리의 다른 글
| [Git] git 명령어 (0) | 2023.08.30 |
|---|---|
| [Git] Git Data Structures (0) | 2023.08.30 |
| [Git] git branch 전략 (0) | 2023.06.01 |
| [Git] ssh 참고 링크 (0) | 2023.06.01 |
| [Git] Git Tortiose 설치 (0) | 2023.05.31 |
댓글