728x90

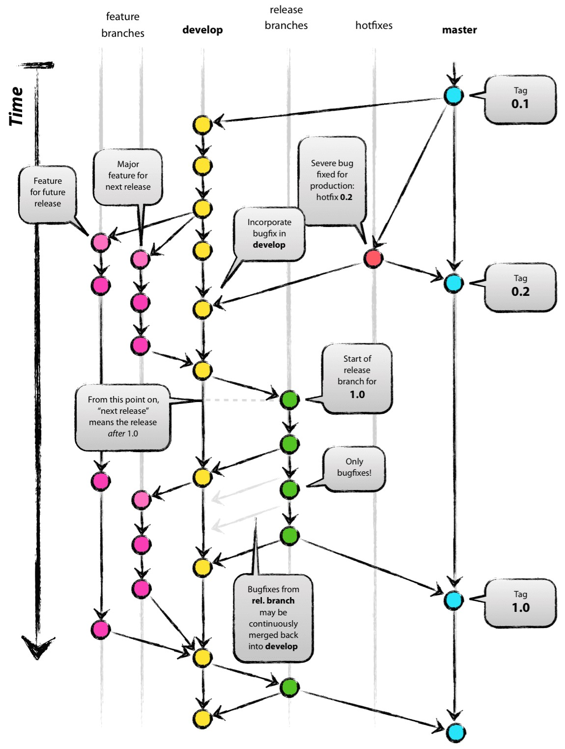
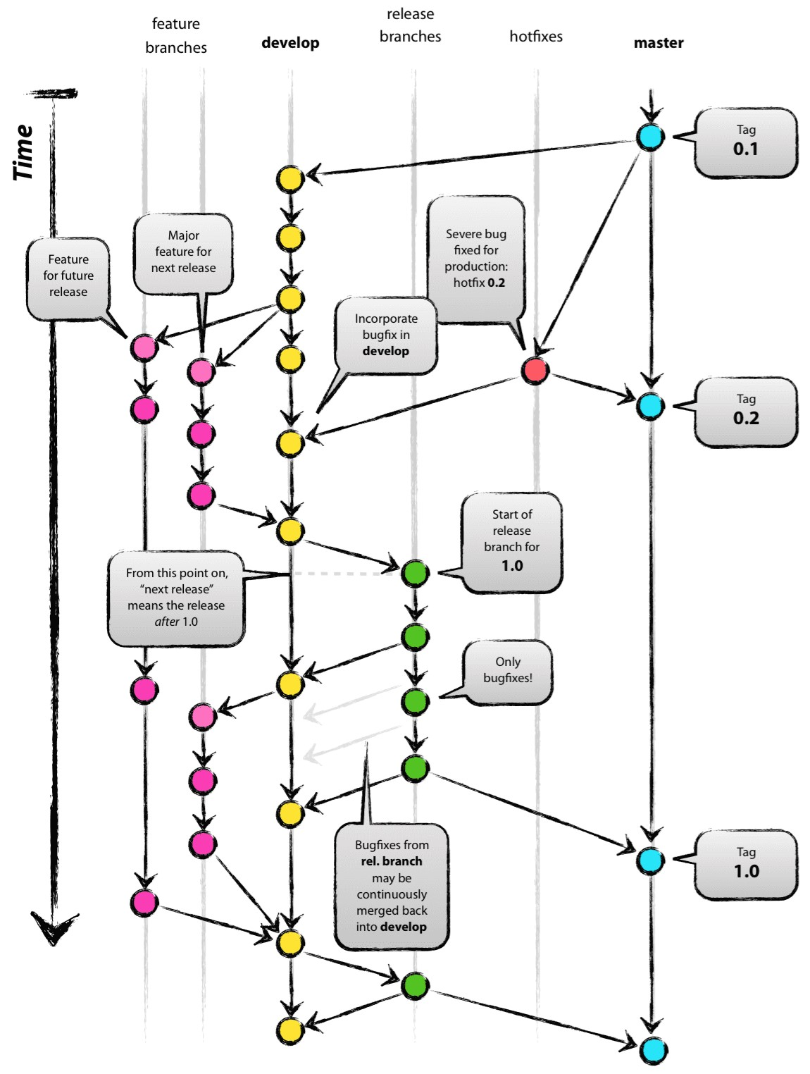
- release branches : 안정화 위주로 => 이후에 공식 배포
- check out => master branch => 여기서는 작업을 하면 안된다.
(check out은 탐색기 폴더에서 마우스 오른쪽 -> checkout, develop => OK)
728x90
'GIT' 카테고리의 다른 글
| [Git] git 명령어 (0) | 2023.08.30 |
|---|---|
| [Git] Git Data Structures (0) | 2023.08.30 |
| [Git] git branch 전략 (0) | 2023.08.30 |
| [Git] ssh 참고 링크 (0) | 2023.06.01 |
| [Git] Git Tortiose 설치 (0) | 2023.05.31 |
댓글