maven 메이븐 설치

메이븐 설치 후

압축풀고 경로복사

시스템속성에서 환경변수 클릭

새로만들기

변수 이름을 MAVEN_HOME으로 설정하고
복사한 경로 값을 변수 값에 붙여넣기


그리고 시스템변수의 path 클릭

새로 만들기 - %MAVEN_HOME%\bin


jdk15버전 다시 설치

cmd창에서 mvn 입력 후 다음 결과가 나오면, 정상적으로 설치된 것이다.
jdk15랑 메이븐 설치 후
환경변수에서 시스템변수만 path 설정.
jdk 15 ... \bn 추가
cmd창에서 mvn
이클립스 설치하면서 default버전을 15로 바꿔주기 (기존에는 17이다)
STS 설치

sts 검색 후,

install 클릭

required 만 체크 (나머지는 선택 해제)

accept하고 finish.
++ STS(Spring Tool Suite) ++
- 이클립스 기반으로 만들어진 스프링 기반 어필리케이션 개발용 도구
++ 메이븐(Maven) ++
- 프로젝트 구조와 내용을 기술하는 선언적 접근 방식의 오픈 소스 빌드 툴
- 프로젝트 종속 라이브러리들과 그 라이브러리에 의존하는 Dependency 자원까지 관리
- 프로젝트 전반의 리소스 관리와 설정 파일 그리고 관련 표준디렉터리 구조를 처음부터 일관된 형태로 구성해 관리
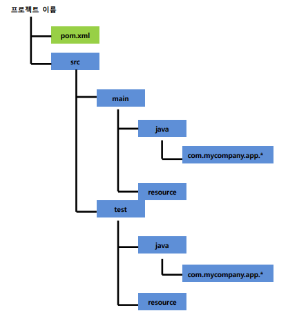
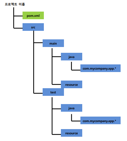
메이븐 프로젝트 구성요소

| 구성요소 | 설명 |
| pom.xml | 프로젝트 정보가 표시, 스프링에서 사용되는 여러 가지 라이브러리를 설정해 다운로드 |
| src/main/java | 자바 소스 파일이 위치 |
| src/main/resources | 프로퍼티 파일, xml파일 등 리소스 파일이 위치 |
| src/main/webapp | WEB-INF 등 웹 어플리케이션 리소스가 위치 |
| src/test/java | JUnit 등 테스트 파일이 위치 |
| src/test/resources | 테스트 시 필요한 resource 파일이 위치 |
pom.xml의 프로젝트 정보 설정 태그 구성 요소
| 속성 | 설명 |
| groupid | 프로젝트 그룹 id. 일반적으로 도메인 이름을 사용해 설정 |
| artifactId | 프로젝트 아티팩트 id를 설정. 보통 패키지 이름으로 설정 |
| version | 프로젝트의 버전을 설정 |
| packaging | 어플리케이션 배포 시 패키징 타입을 설정. war파일로 패키징된다. |
pom.xml의 dependencies 정보 설정 태그 구성 요소
| 속성 | 설명 |
| dependency | 해당 프로젝트에서 의존하는 다른 라이브러리 정보 기술 |
| groupId | 의존하는 프로젝트의 그룹 id |
| artifactId | 의존하는 프로젝트의 artifact id |
| version | 의존하는 프로젝트 버전 정보 |

스프링 선택
File-new-

Spring Legacy Project

Template을 Spring MVC Project로 선택 후,

download proceed.

패키지는 꼭 세 단계로 설정해주어야 한다.

설정된 프로젝트
프로젝트를 실행할 때에는 꼭 pom.xml에 들렸다 가야한다.

dependencies로 되어 있는 태그들


이렇게 자동으로 설정되어 있다.
db는 mysql만 지원된다.
maria와 oracle은 따로 넣어주어야 한다.

java-version을 꼭 1.8로 바꾸어주어야 한다.

첫번쨰

왼쪽 JDBC Drivers클릭,
MariaDB JavaClient클릭

첫번쨰 3.1.1클릭

Maven에 해당하는 코드 복사하고

pom.xml에 붙여넣기

확인할 수 있음!


메이븐을 클린하고 다시 인스톨하는 방법.
Force꼭 체크해야한다.
가끔씩 해주어야 한다.
(논리적 방법)
maven build도구 사용하려면
로컬디스크 C에 - 사용자 - Administrator - .m2 - repository
에서 확인.
문제 발생시
과감하게 .m2의 repository 파일을 삭제한다.
해당 이클립스 프로젝트 - 오른쪽마우스 - maven update프로젝트. -> 다시 repository가 생김
(물리적 방법)

HomeController.java가 자동생성
디스패쳐가 실행시켜준다.

톰캣 서버로 실행시켜주면, 연동이 되는 것을 확인할 수 있따.
com.spring.ex01
이곳이 root
root로 쏘면, HomeController.java가 실행됨.
객체 생성 어노테이션
++ 스프링 애너테이션 ++
- 기존에 XML에서 빈 설정을 애너테이션을 이용해 자바 코드에서 설정하는 방법
- 기능이 복잡해짐에 따라 XML에서 설정하는 것보다 유지보수에 유리
| 어노테이션 | 기능 |
| DefaultAnnotationHandlerMapping | 클래스 레벨에서 @RequestMapping을 처리 |
| AnnotationMethodHandlerAdapter | 메서드 레벨에서 @RequestMapping을 처리 |
<context:component-scan base-package="패키지이름" />
이곳부터 스캔!!
com.spring.ex01을 넣으면 이것이 root가 되는것!
- 패키지이름을 지정하면 애플리케이션 실행 시 해당 패키지에서 애너테이션으로 지정된 클래스를 빈으로 만들어줌
- xml파일에 넣기
- <context:component-scan base-package="com.spring.ex01" /> : com.spring: 그룹id, ex01: artifact id
| 애너테이션 |
| @Controller |
| @Service |
| @Repository |
model : Repository (Service)
Controller : Controller
View : 없음 (View는 프론트엔드이니까)
pom.xml 라이브러리부분
web.xml 전반적인 web project에 관계된 것
정말 흐름을 통제하는 것은 controller가 아닌 사실상 dispatcher servlet인 것!
Model객체 저장 : .addAttribute
Model and View 저장 : .addObject
WEB-INF - config - jdbc - jdbc.properties
@Autowired : 의존성주입
'Java > Spring' 카테고리의 다른 글
| Spring #12 : 이메일 기능 (230131) (0) | 2023.01.31 |
|---|---|
| Spring #11 : 다중 파일 업로드 (230127) (0) | 2023.01.27 |
| Spring #8 : 스프링 트랜잭션(230120) (0) | 2023.01.20 |
| Spring #7 : 스프링-마이바티스 연동(추가)(230120) (0) | 2023.01.20 |
| Spring #6 : 스프링-마이바티스 연동(230119) (0) | 2023.01.20 |
댓글